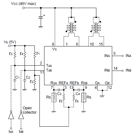
Помогите разобраться с подключением шагового двигателя к драйверу, точнее ткните носом как понять INa, INb и Tda, Tdb. Обычные драйвера имеют входы Dir+, Dir-, Pul+, Pul- и питание постоянкой.
Внутренняя схема
Хочу собрать станочек ЧПУ на Arduino Uno.
ищу радиолюбителя с опытом в кишиневе.
Как правильно писать комменты:
Вместо "Аффтар Жжот! Пешы исчо!"
В душе моей огонь горит прекрасный
Его зажгли Вы - автор слов бесценных
Перо в руке, чернила, шарф атласный....
Пишите дальше, радуйте нас - бренных